Conversation Design
Includes my work directly designing conversations for chatbots, voicebots, and IVR systems, as well as related conversational system design and other aspects of dialog/conversational UIs based on AI/ML—incorporating NLU and LLM/generative AI, on prem and in the cloud.
Platforms have included mobile, desktop, enterprise, and IVR systems.
AI/Chatbot Tech Product Owner – Verizon
- reimagine existing Verizon Assistant “Change Plan,” “Upgrade,” “Add-a-Line,” and other consumer sales conversation flows, to increase sales and minimize drop-off
- redesign “bot says” conversation responses to maximize clarity while minimizing verbiage
- standardize bot tone, verbiage, and response format, for multi-turn conversations, including creating standards documentation for consistent dialog
- incorporate GenAI to make interactions more personalized and natural, while reducing user story needs and engineering resources otherwise used for NLP changes and new work
- create Figma wireframes for new conversation flows
Conversation Designer – Blue Cross Blue Shield of Michigan
- reviewed Genesys SME and engineering SME system design for UX, usability, enhancements, and errors
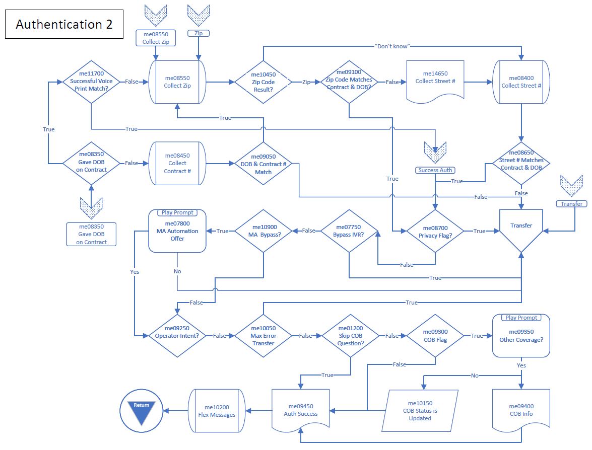
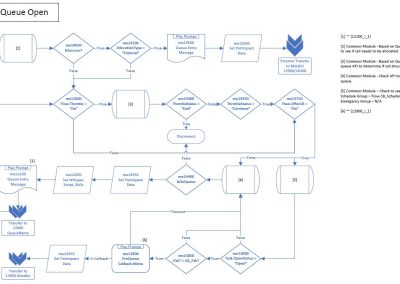
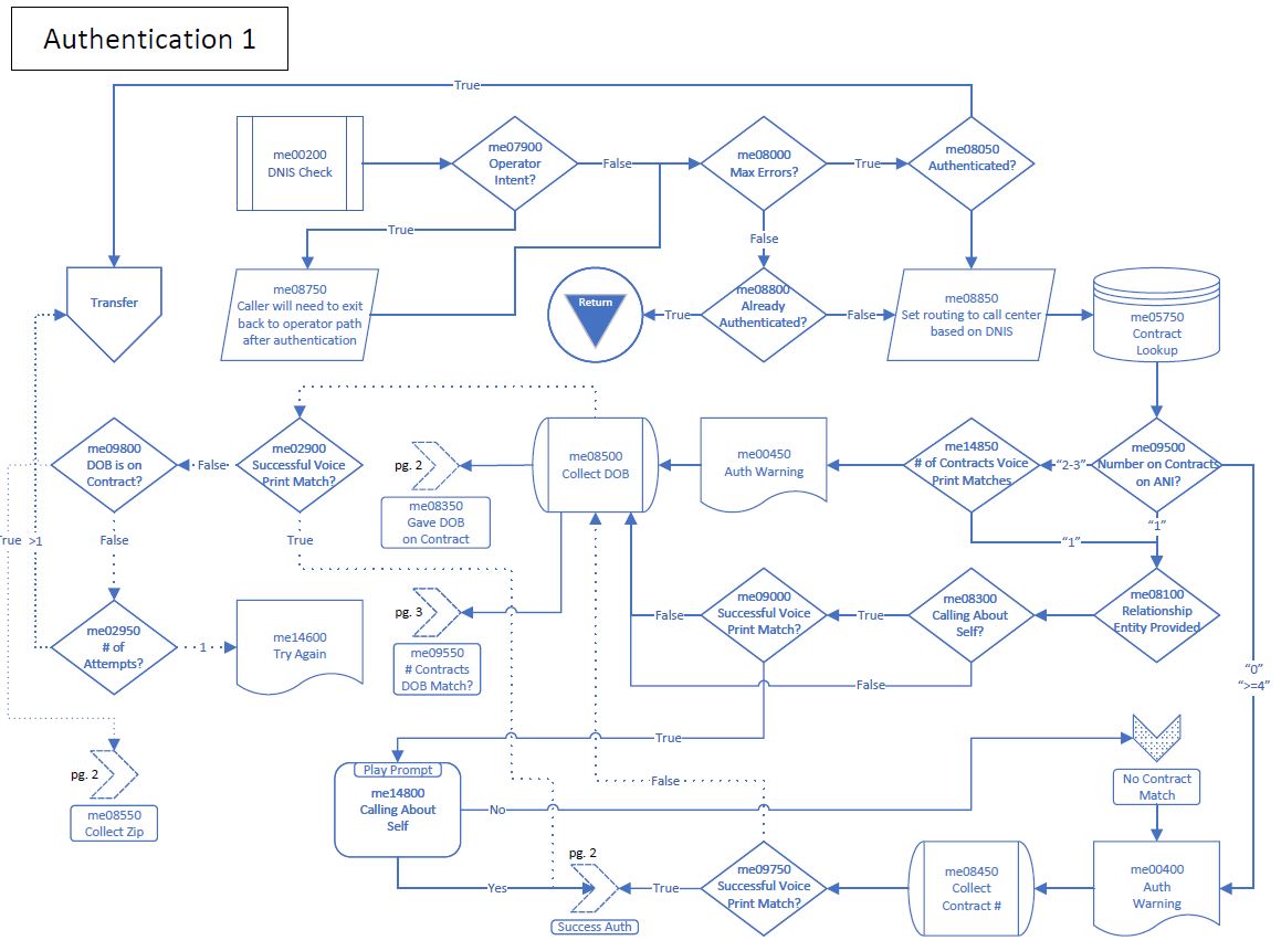
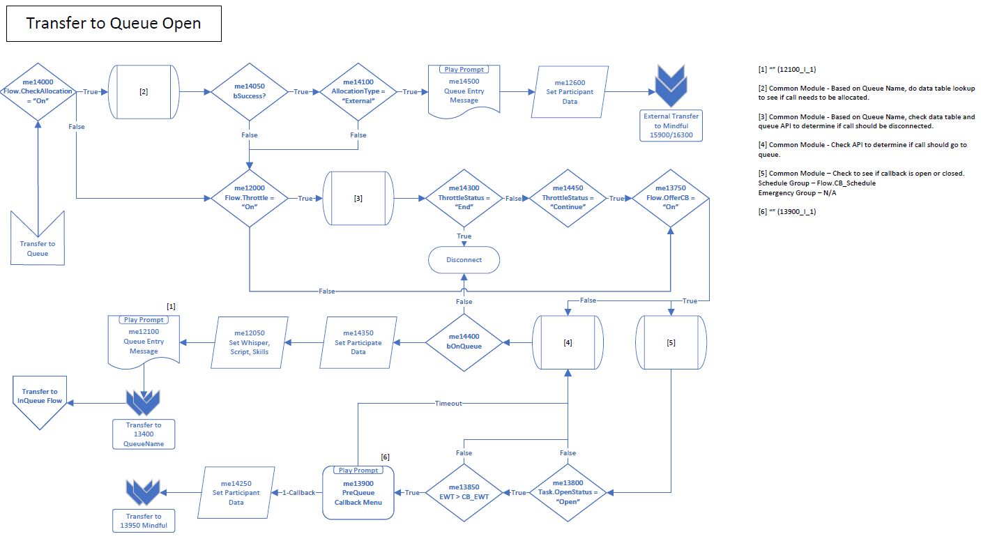
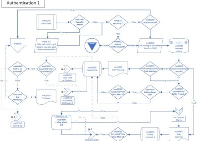
- developed enterprise contact center IVR UI call flow source of truth design/mapping documentation
- authored multi-turn IVR bot conversation flows for NLU and decision tree call flows
- utilized Nuance Architect Studio and Dialogflow software
> > tap here for BCBSM letter of recommendation < <
Creator/Conversation Designer – Inno personal bot
- defined bot persona and use cases
- architected system functionality to use both NLU and generative AI
- developed conversation flows, including detailed flow documentation
- performed all prompt engineering including constraining generative AI to designated topics and specified tone
- developed unique process of intent sorting that seamlessly optimizes NLU and generative AI
- designed UI
tap the icon on the bottom right of the page to try Inno now
Project Lead – ALisA voice-enabled artificial assistant – ScreenPlay InterActive
- conducted extensive product/UX research
- defined use cases and interactions for voice (VUI) conversational interface
- developed a design guide establishing the desired persona, characterizing how dialog is written, how to respond to undesirable user utterances, and how to deal with error conditions
- incorporated personalization and permission requests into dialog and tasks that are performed
- designed the conversation [dialog] for 40+ use cases
- architected platform for 3rd party service APIs and multi-modal emotional/voice/facial recognition and gestural control interface
- drafted fault management responses [dialog and functions] to maintain UX and minimize doom loops
- utilized IBM Watson design software
- performed A/B testing of many PoC features to understand user perceptions and validate design utility/usefulness
Product Manager consumer facing chatbots/virtual assistants – Wells Fargo
- SME for chatbot product capabilities/feature-set including intents/entities, NLP/NLU, dialog, and UI
- oversaw conversation design for Fargo chatbot MVP
- managed Conversation Designer and worked cooperatively to create multi-turn dialog/flows including error handling responses
- developed user scenarios, determined requirements, authored scope documentation for product roadmap
Principal Product Manager Conversation Intelligence – Bigtincan
- created the Conversation Intelligence as a Service (CIaaS) API strategy – the vision for AI driven conversation intelligence across entire organization’s product platform
- utilized STT [speech to text] transcription to extract human dialog for AI to evaluate meaning and actionable conversation cues
- transitioned VoiceVibes contextual dialog app from stand-alone app to API service integrated into SaaS platform